>
关于我们
公司党建
业务领域
旗下公司
电车运营公司
驾培学校
传媒公司
沈中轨交运营
万润新城投资
新闻中心
招采公告
有轨电车
客服热线
024-66192066
关于我们
公司党建
业务领域
旗下公司
新闻中心
招采公告
有轨电车
【客服热线】
024-66192066
您的位置: 首页 > 招采公告 > 招采公告
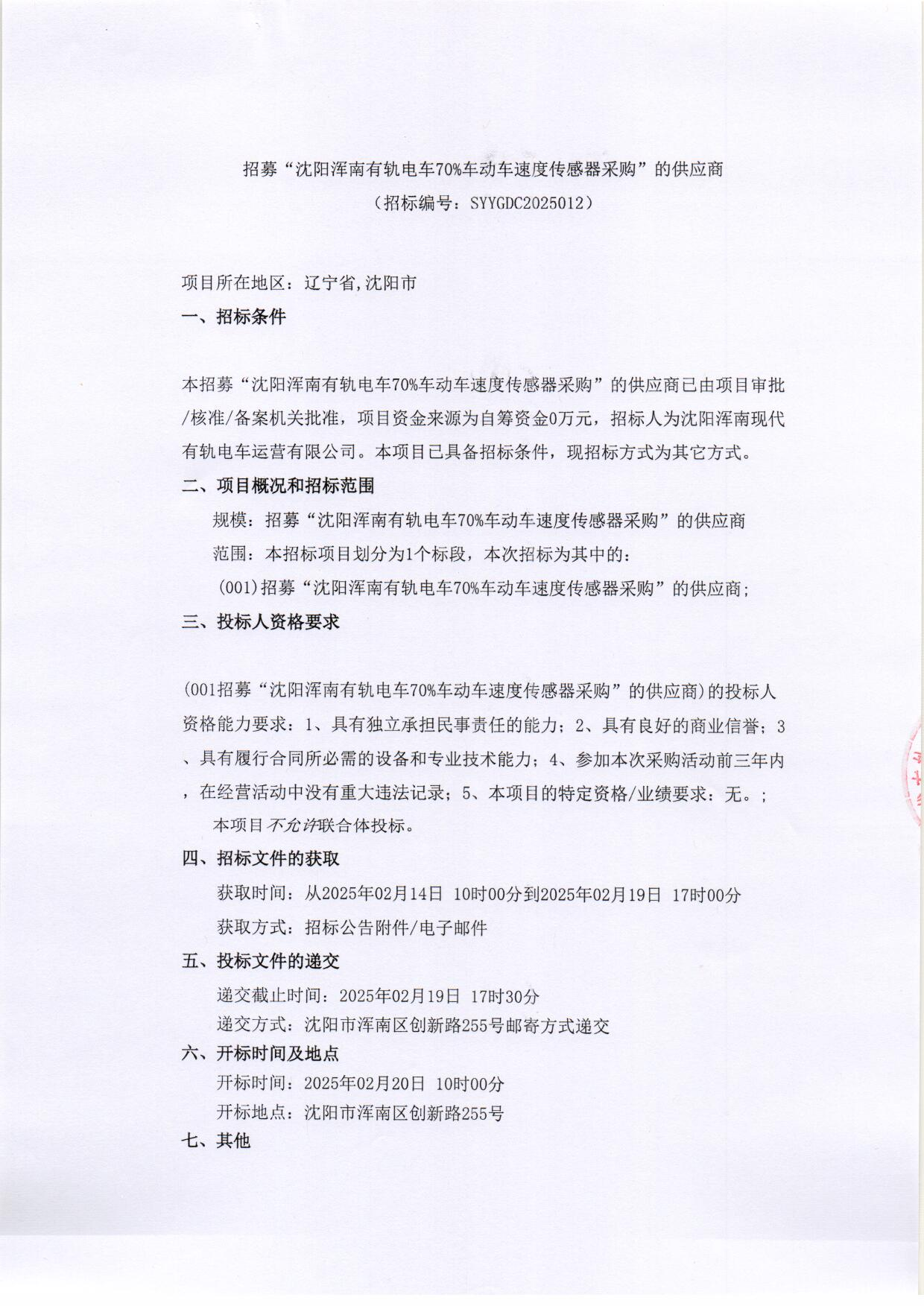
招采公告-招募“沈阳浑南有轨电车70%车动车速度传感器采购”的供应商
沈阳现代交通产业集团 | 2025-02-14
招募“沈阳浑南有轨电车70%车动车速度传感器采购”的供应商-采购会议商务文件模版
联系我们
客服热线
024-66192066